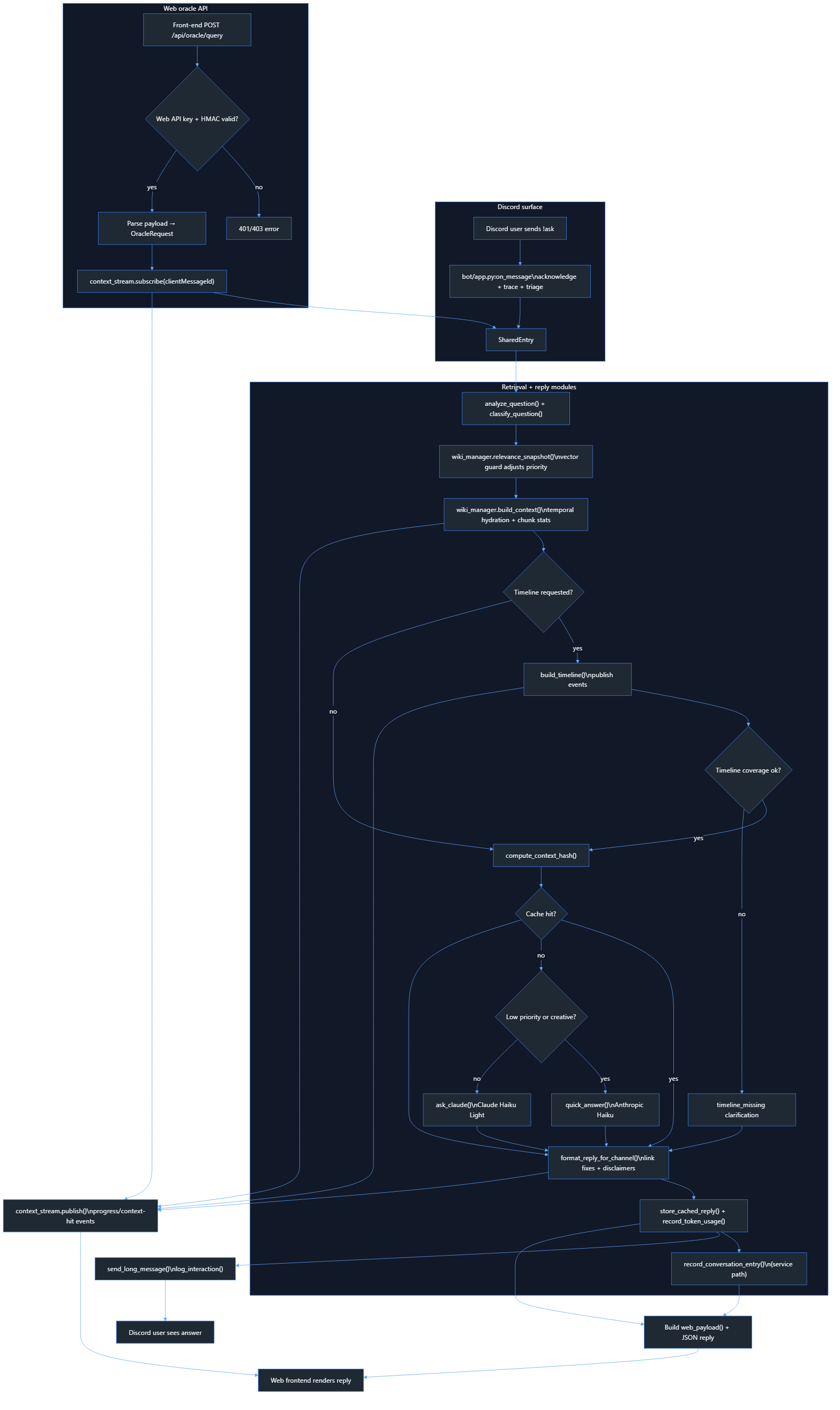
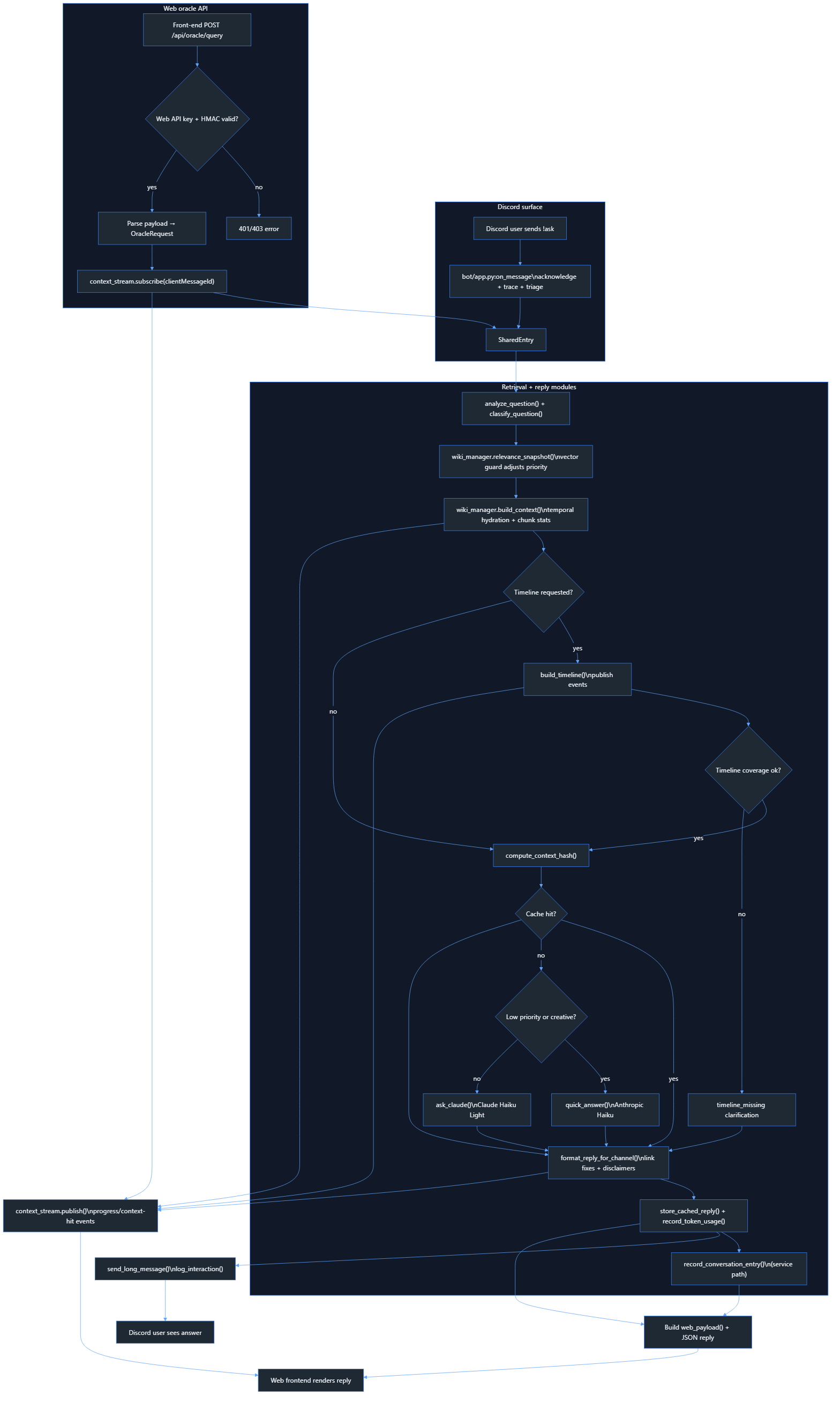
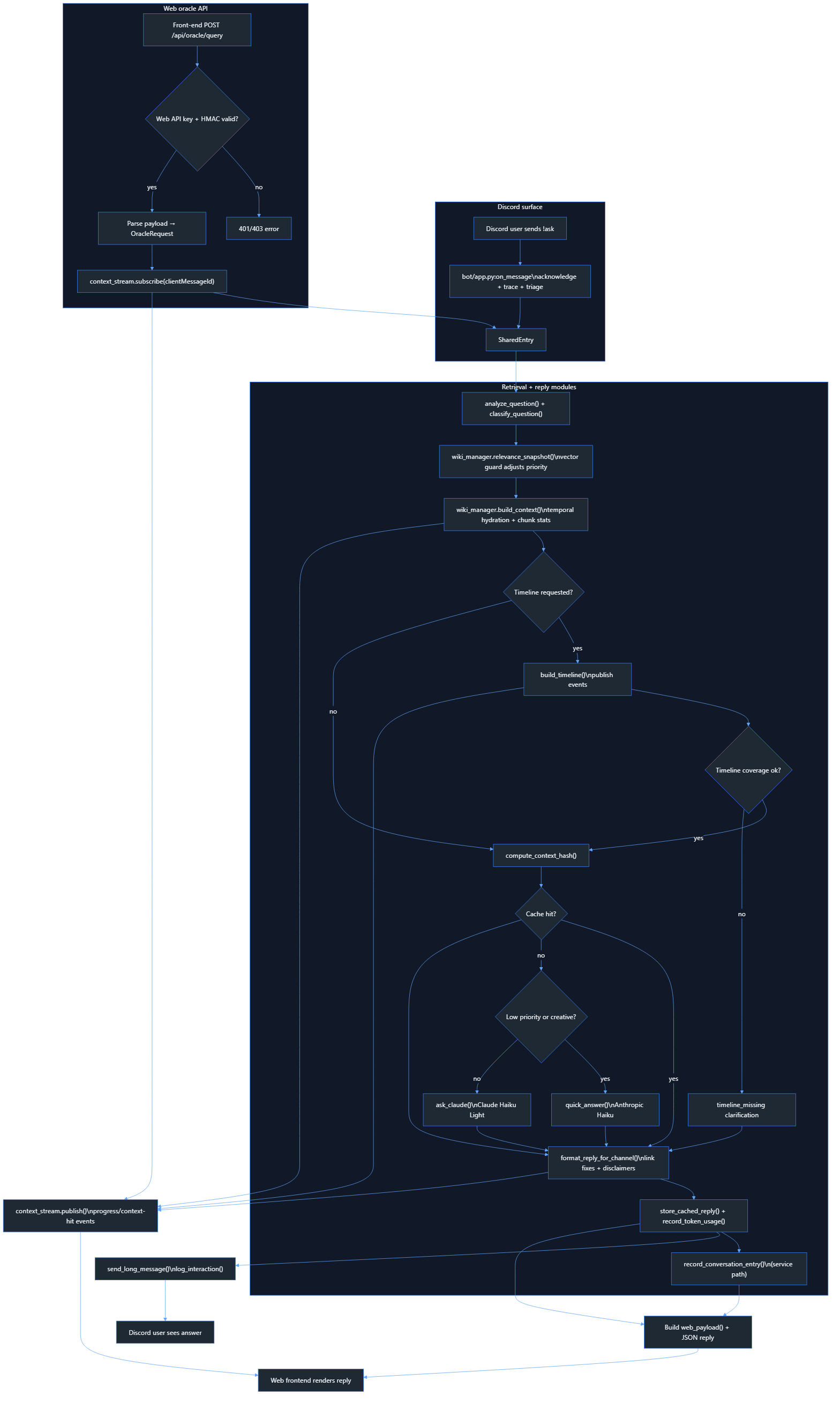
The Oracle is a Discord bot made by @brorb for The Sleuths. It is connected directly to the wiki, and can therefore answer any question which the wiki can. It can be interacted with either via the “Ask ORA_CLE” button on the right, or by running
!ask <query>
either in a channel on the Discord server, or in a DM to the bot.
You also get added to the notification role in the Discord with the “!notify-me” command, which will notify you (through The Oracle) when new uploads / changes happen in any channels associated with 7/10 or if special events happen within the Discord server itself (if the @710 Notify role is pinged).
The bot is not free to run (it uses Claude 3 Haiku), but all costs are covered by brorb (for now lol), so please use responsibly.


